—  Tutorial nº 105  —

Cálculo de Soleras de Hormigón

FUENTE:  Associació de Consultors d'Estructures (ACE)

©  Es obligatorio el respeto de los derechos de autor de este documento.

Índice de contenidos:

I •  Firmes

-  Definición de firmes

-  Tipologías de firmes

II •  Soleras de hormigón

-  Clasificación de la soleras según Norma ACI 360R-10

III •  Estudio de la explanada según el tipo de suelo

-  Determinación del coeficiente de balasto de una explanada

-  Módulo de reacción del suelo. Ensayo de carga con placa

-  Métodos de mejora del coeficiente de balasto de una explanada

IV •  Sub-bases granulares empleadas bajo la solera

-  Materiales para sub-bases de soleras: macadam y zahorras

-  Compactación de sub-bases granulares. El ensayo Proctor

V •  Losas de hormigón

-  Tipos de losas de hormigón: en masa, con fibras, armado, pretensado, prefabricado

VI •  Estudio del hormigón empleado en la construcción de soleras

-  Definición del módulo de deformación, coeficiente de Poisson, coeficiente de dilatación térmica

-  Proceso de retracción del hormigón. Causas y efectos sobre la durabilidad de las soleras de hormigón

-  Resistencia a flexotracción del hormigón o módulo de rotura

-  Ensayo para la determinación de la rotura por flexotracción

-  Cálculo empírico de la resistencia característica a flexotracción del hormigón

-  Deformación o fisuración del hormigón bajo cargas repetidas

-  Repetición de cargas. Fatiga del hormigón. Ley de Fatiga del hormigón

VII •  Estudio del hormigón reforzado con fibras

-  Tipos de fibras empleadas para reforzar el hormigón en soleras: metálicas, macrofibras sintéticas, fibras de polipropileno

-  Características mecánicas del hormigón reforzado con fibras

-  Tipificación de los hormigones con fibras según EHE-08

VIII •  Acciones de cálculo

-  Tipos de cargas a considerar para el cálculo de soleras de hormigón

-  Cargas de vehículos, cargas concentradas, cargas lineales y cargas distribuidas en banda, cargas uniformes, cargas de construcción, cargas ambientales y cargas excepcionales

-  Coeficientes de seguridad para el cálculo de soleras de hormigón

IX •  Estudio de los pavimentos de hormigón

-  Caracterización del tráfico rodado sobre el pavimento

-  Condición de agotamiento en estado límite último de fatiga

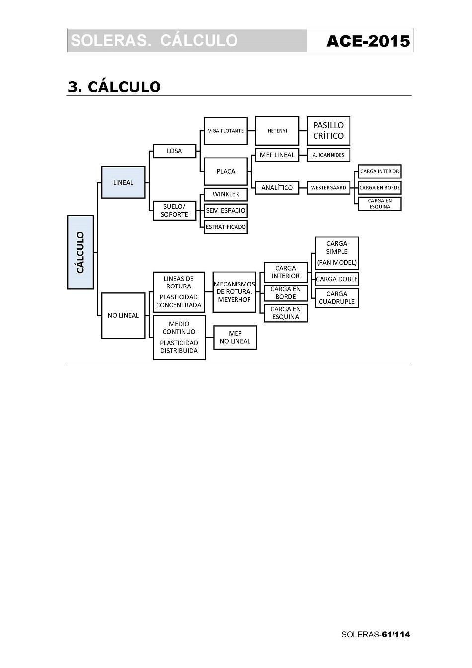
X •  Procedimientos de cálculo de soleras de hormigón

-  Manuales y normas de cálculo de soleras de hormigón

-  Modelo mecánico de cálculo de soleras

-  Modelos para la caracterización del tipo de suelo

-  Método de predimensionado de la P.C.A. (Portland Cement Association)

-  Métodos No Lineales para el cálculo de soleras

XI •  Bibliografía

 


DESARROLLO DEL CONTENIDO


 

•  Introducción

El objetivo de este tutorial es describir los distintos métodos de cálculo de las soleras de hormigón y las acciones y tipos de cargas que se tienen que considerar en el diseño de soleras, así como aquellos manuales y normas que usualmente se emplean para el cálculo de soleras de hormigón.

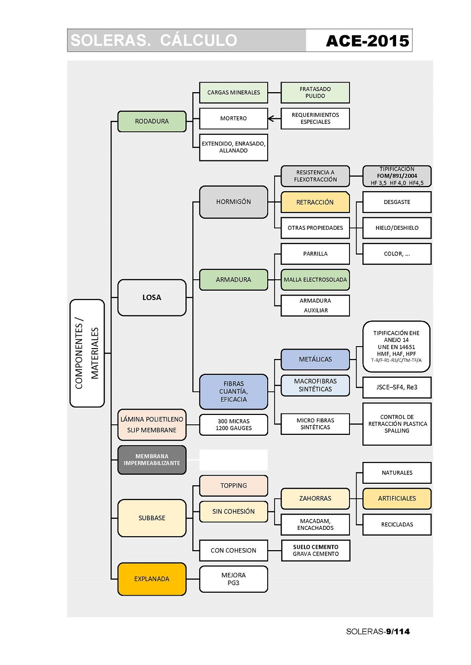
En el tutorial se definen los distintos componentes y materiales que constituyen une solera de hormigón, y se indica la clasificación de los distintos tipos de soleras que se pueden construir según lo indicado en la Norma ACI 360R-10.

Se incluye el procedimiento para la formación de la explanada según los tipos de suelos sobre los que se tiene que construir la solera, indicándose cómo calcular el coeficiente de balasto de la explanada, el módulo de reacción del suelo y se describe cómo realizar el ensayo de carga con placa. También se indican los distintos métodos que se pueden emplear para conseguir mejorar el coeficiente de balasto obtenido de una explanada.

Se estudian los tipos de sub-bases granulares que se extienden bajo una solera de hormigón, indicándose los distintos materiales existentes para la formación de sub-bases de soleras, principalmente macadam y zahorras. Se describen igualmente los métodos de compactación necesarios de sub-bases granulares y cómo realizar el ensayo Proctor.

 

 

En este tutorial también se incluye el estudio de los distintos tipos de losas de hormigón: losas de hormigón en masa, con fibras, de hormigón armado, pretensado o prefabricado.

Se realiza un estudio completo de los distintos tipos de hormigones empleados en la construcción de soleras, definiéndose el módulo de deformación, coeficiente de Poisson, coeficiente de dilatación térmica. Se estudia el proceso de retracción del hormigón, sus principales causas y efectos posteriores que la retracción produce sobre la durabilidad de las soleras de hormigón.

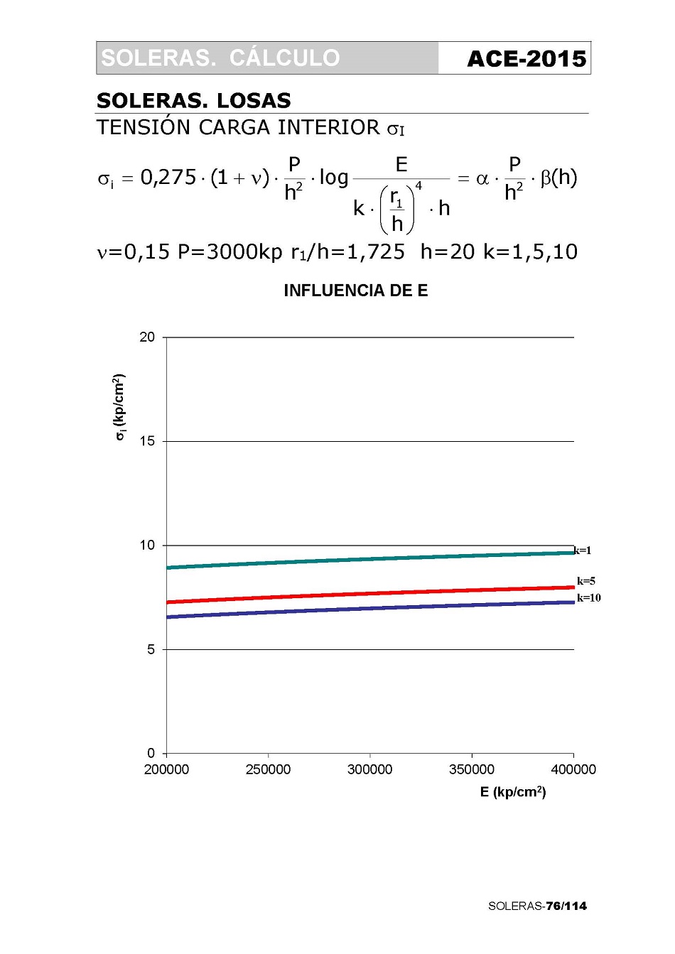
Se define la resistencia a flexotracción del hormigón o módulo de rotura, y el ensayo para la determinación de la rotura por flexotracción, así como el procedimiento de cálculo empírico de la resistencia característica a flexotracción del hormigón. También se realiza un estudio del proceso de deformación o fisuración del hormigón que se origina bajo la acción de cargas repetidas, definiéndose el concepto de fatiga del hormigón y se formula la Ley de Fatiga del hormigón.

En el tutorial también se incluye un estudio del hormigón reforzado con fibras, definiéndose los distintos tipos de fibras que se emplean en la construcción de soleras de hormigón. Así, se definen las características y propiedades mecánicas de las fibras metálicas, las macrofibras sintéticas y las fibras de polipropileno. Se definen las principales características mecánicas del hormigón reforzado con fibras y la forma de tipificar los hormigones reforzados con fibras según la EHE-08.

 

Cálculo de Soleras de Hormigón. Página 01

 

Cálculo de Soleras de Hormigón. Página 02

 

Cálculo de Soleras de Hormigón. Página 03

 

Cálculo de Soleras de Hormigón. Página 04

 

Cálculo de Soleras de Hormigón. Página 05

 

Cálculo de Soleras de Hormigón. Página 06

 

Cálculo de Soleras de Hormigón. Página 07

 

Cálculo de Soleras de Hormigón. Página 08

 

Cálculo de Soleras de Hormigón. Página 09

 

Cálculo de Soleras de Hormigón. Página 10

 

Cálculo de Soleras de Hormigón. Página 11

 

Cálculo de Soleras de Hormigón. Página 12

 

Cálculo de Soleras de Hormigón. Página 13

 

Cálculo de Soleras de Hormigón. Página 14

 

Cálculo de Soleras de Hormigón. Página 15

 

Cálculo de Soleras de Hormigón. Página 16

 

Cálculo de Soleras de Hormigón. Página 17

 

Cálculo de Soleras de Hormigón. Página 18

 

Cálculo de Soleras de Hormigón. Página 19

 

Cálculo de Soleras de Hormigón. Página 20

 

Cálculo de Soleras de Hormigón. Página 21

 

Cálculo de Soleras de Hormigón. Página 22

 

Cálculo de Soleras de Hormigón. Página 23

 

Cálculo de Soleras de Hormigón. Página 24

 

Cálculo de Soleras de Hormigón. Página 25

 

Cálculo de Soleras de Hormigón. Página 26

 

Cálculo de Soleras de Hormigón. Página 27

 

Cálculo de Soleras de Hormigón. Página 28

 

Cálculo de Soleras de Hormigón. Página 29

 

Cálculo de Soleras de Hormigón. Página 30

 

Cálculo de Soleras de Hormigón. Página 31

 

Cálculo de Soleras de Hormigón. Página 32

 

Cálculo de Soleras de Hormigón. Página 33

 

Cálculo de Soleras de Hormigón. Página 34

 

Cálculo de Soleras de Hormigón. Página 35

 

Cálculo de Soleras de Hormigón. Página 36

 

Cálculo de Soleras de Hormigón. Página 37

 

Cálculo de Soleras de Hormigón. Página 38

 

Cálculo de Soleras de Hormigón. Página 39

 

Cálculo de Soleras de Hormigón. Página 40

 

Cálculo de Soleras de Hormigón. Página 41

 

Cálculo de Soleras de Hormigón. Página 42

 

Cálculo de Soleras de Hormigón. Página 43

 

Cálculo de Soleras de Hormigón. Página 44

 

Cálculo de Soleras de Hormigón. Página 45

 

Cálculo de Soleras de Hormigón. Página 46

 

Cálculo de Soleras de Hormigón. Página 47

 

Cálculo de Soleras de Hormigón. Página 48

 

Cálculo de Soleras de Hormigón. Página 49

 

Cálculo de Soleras de Hormigón. Página 50

 

Cálculo de Soleras de Hormigón. Página 51

 

Cálculo de Soleras de Hormigón. Página 52

 

Cálculo de Soleras de Hormigón. Página 53

 

Cálculo de Soleras de Hormigón. Página 54

 

Cálculo de Soleras de Hormigón. Página 55

 

Cálculo de Soleras de Hormigón. Página 56

 

Cálculo de Soleras de Hormigón. Página 57

 

Cálculo de Soleras de Hormigón. Página 58

 

Cálculo de Soleras de Hormigón. Página 59

 

Cálculo de Soleras de Hormigón. Página 60

 

Cálculo de Soleras de Hormigón. Página 61

 

Cálculo de Soleras de Hormigón. Página 62

 

Cálculo de Soleras de Hormigón. Página 63

 

Cálculo de Soleras de Hormigón. Página 64

 

Cálculo de Soleras de Hormigón. Página 65

 

Cálculo de Soleras de Hormigón. Página 66

 

Cálculo de Soleras de Hormigón. Página 67

 

Cálculo de Soleras de Hormigón. Página 68

 

Cálculo de Soleras de Hormigón. Página 69

 

Cálculo de Soleras de Hormigón. Página 70

 

Cálculo de Soleras de Hormigón. Página 71

 

Cálculo de Soleras de Hormigón. Página 72

 

Cálculo de Soleras de Hormigón. Página 73

 

Cálculo de Soleras de Hormigón. Página 74

 

Cálculo de Soleras de Hormigón. Página 75

 

Cálculo de Soleras de Hormigón. Página 76

 

Cálculo de Soleras de Hormigón. Página 77

 

Cálculo de Soleras de Hormigón. Página 78

 

Cálculo de Soleras de Hormigón. Página 79

 

Cálculo de Soleras de Hormigón. Página 80

 

Cálculo de Soleras de Hormigón. Página 81

 

Cálculo de Soleras de Hormigón. Página 82

 

Cálculo de Soleras de Hormigón. Página 83

 

Cálculo de Soleras de Hormigón. Página 84

 

Cálculo de Soleras de Hormigón. Página 85

 

Cálculo de Soleras de Hormigón. Página 86

 

Cálculo de Soleras de Hormigón. Página 87

 

Cálculo de Soleras de Hormigón. Página 88

 

Cálculo de Soleras de Hormigón. Página 89

 

Cálculo de Soleras de Hormigón. Página 90

 

Cálculo de Soleras de Hormigón. Página 91

 

Cálculo de Soleras de Hormigón. Página 92

 

Cálculo de Soleras de Hormigón. Página 93

 

Cálculo de Soleras de Hormigón. Página 94

 

Cálculo de Soleras de Hormigón. Página 95

 

Cálculo de Soleras de Hormigón. Página 96

 

Cálculo de Soleras de Hormigón. Página 97

 

Cálculo de Soleras de Hormigón. Página 98

 

Cálculo de Soleras de Hormigón. Página 99

 

Cálculo de Soleras de Hormigón. Página 100

 

Cálculo de Soleras de Hormigón. Página 101

 

Cálculo de Soleras de Hormigón. Página 102

 

Cálculo de Soleras de Hormigón. Página 103

 

Cálculo de Soleras de Hormigón. Página 104

 

Cálculo de Soleras de Hormigón. Página 105

 

Cálculo de Soleras de Hormigón. Página 106

 

Cálculo de Soleras de Hormigón. Página 107

 

Cálculo de Soleras de Hormigón. Página 108

 

Cálculo de Soleras de Hormigón. Página 109

 

Cálculo de Soleras de Hormigón. Página 110

 

Cálculo de Soleras de Hormigón. Página 111

 

Cálculo de Soleras de Hormigón. Página 112

 

Cálculo de Soleras de Hormigón. Página 113

 

Cálculo de Soleras de Hormigón. Página 114

 

 

 

 

 

 

>> FIN DEL TUTORIAL

 

 

Programa de Colaboración

Ahora puedes colaborar en el sostenimiento de esta web realizando un pequeño donativo

Gracias por tu colaboración

Hermenegildo Rodríguez Galbarro

Editor y Responsable de esta Web.  [+info]

 

 

 

 

Volver a Tutoriales  >>

 

 

 

 

Información y consulta:

Hermenegildo Rodríguez Galbarro

info@ingemecanica.com - Tel. 646 166 055

 

 

Aviso Legal  •  Política de Privacidad  •  Política de Cookies